Industry-Leading Software for Part Validation & Quality Control Reporting
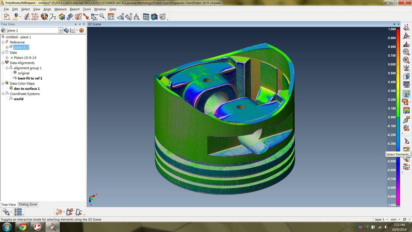
PolyWorks Inspector is a 3D dimensional analysis and quality control software solution that uses portable metrology devices and CNC CMMs to control tool or part dimensions, diagnose and prevent manufacturing and assembly issues, guide assembly building through real-time measurements, and oversee the quality of assembled products.
PolyWorks Inspector is a 3D dimensional analysis and quality control software solution that uses portable metrology devices and CNC CMMs to control tool or part dimensions, diagnose and prevent manufacturing and assembly issues, guide assembly building through real-time measurements, and oversee the quality of assembled products.
New Software Platforms
Reduce operational expenses by enhancing measurement specialist proficiency, removing metrology silos, enabling workforce mobility, and improving overall teamwork efficiency with just one program to master.
Providing New Technology
PolyWorks Inspector offers a broad collection of guidance technologies that the world's largest manufacturing OEMs rely to develop efficient, precise, and repeatable measurement procedures for portable metrology equipment. It is known for the power and stability of its direct hardware interfaces.
- A universal data hub can bring all necessary data under one roof.
- Using a universal 3D metrology workflow, perform all inspection jobs with or without CAD data.
- A universal digitizing hub allows you to connect to all 3D measurement instruments.
- Create inspection projects that can be played on any 3D measurement instrument.















